これまで「Groweb!(グローブ)」とChatGPTを用いたSEO対策についてご紹介してきましたが、今回は「Groweb!(グローブ)」を使用せずに、AIのサポートを受けながらサイトの分析・SEO対策ができるかを模索してみました。
今回は主にGoogleサーチコンソールとAIを活用して分析・SEO対策を行います。
Googleサーチコンソールはあらかじめ設置してあり、データの蓄積が行われているサイトを前提としております。
Googleサーチコンソールの分析情報
2025年10月現在、「分析情報」という新機能が追加されています。
・表示回数やクリック数
・コンテンツ(ページ)の上昇基調、下落基調
・検索語句の上昇基調、下落基調
などが確認できますが、簡易的な内容のため、今回はAIを使ってより詳細なデータ分析を行っていきたいと思います。
Googleサーチコンソールデータを用いたAIサイト分析
Googleサーチコンソールの主な機能として「検索パフォーマンスの確認」「インデックス登録とクロール状況の監視」「エラーと改善点の特定」とありますが、今回は「検索パフォーマンスの確認」の観点からサイト分析を行いたいと思います。
GoogleサーチコンソールはGoogleアナリティクス(GA4)とは違い、サイトへの訪問数、PV数、直帰率といったデータは持ち合わせていませんので、「Google検索の検索パフォーマンス」に特化した分析となる点については、あらかじめご了承ください。
サイト分析データの準備
① Googleサーチコンソールにアクセスし、「検索パフォーマンス」の「検索結果」を表示します。
② 次に、「カスタム」から分析したい期間を設定します。
今回は2025年1月~4月の4ヶ月間のデータをひと月ごとに用意し、月ごとの傾向などを分析します。
③ ひと月ごとのデータ抽出を行ったら、画面右上のエクスポートからデータを出力します。
Microsoft Officeをお使いでしたら「Excelとしてダウンロード」が使いやすいと思います。
今回はExcelにてデータ作成を行います。
④ ダウンロードしたExcelを開き、「クエリ」タブのデータの整形と順位付けを行います。
新規Excelブックを作成し、1シート1ヶ月でデータを貼り付けます。
分析データ量が多くなるため、今回は上位50件に限定しました。
AIを用いたデータ分析
GeminiとChatGPTの両方を活用して、AIによるSEO分析を行ってみました。
Gemini(2.5Flash)での分析
準備したデータをもとに、ひと月ごとにAIに貼り付けて分析依頼をかけます。
質問の文章とExcelのデータを項目のタイトルごとコピペで貼り付けて実行します。
数値やワードがごちゃごちゃしていますが、分析には問題ないのでそのままコピペでOKです。
(貼り付けの際に、右クリックで「書式なしで貼り付け」が良いと思います。)
以下、https://www.nedia.ne.jp/のサイトについて
Googleサーチコンソールの検索結果のパフォーマンスデータ(2025年1月度)になります。
分析をお願いします。上位のクエリ クリック数 表示回数 CTR 掲載順位
1 サーバーのセキュリティデータベースにこのワークステーションの信頼関係に対するコンピューターアカウントがありません 189 422 44.79% 1.98
・
・
・
2月以降も続けて質問文とデータ貼り付け、依頼の実行を行います。
同様に2月のデータになります。傾向など分析をお願いします。
<2月度データ貼り付け>
以下、3月度になります。3ヶ月でどのような傾向でしょうか。
<3月度データ貼り付け>
4月度です。
<4月度データ貼り付け>
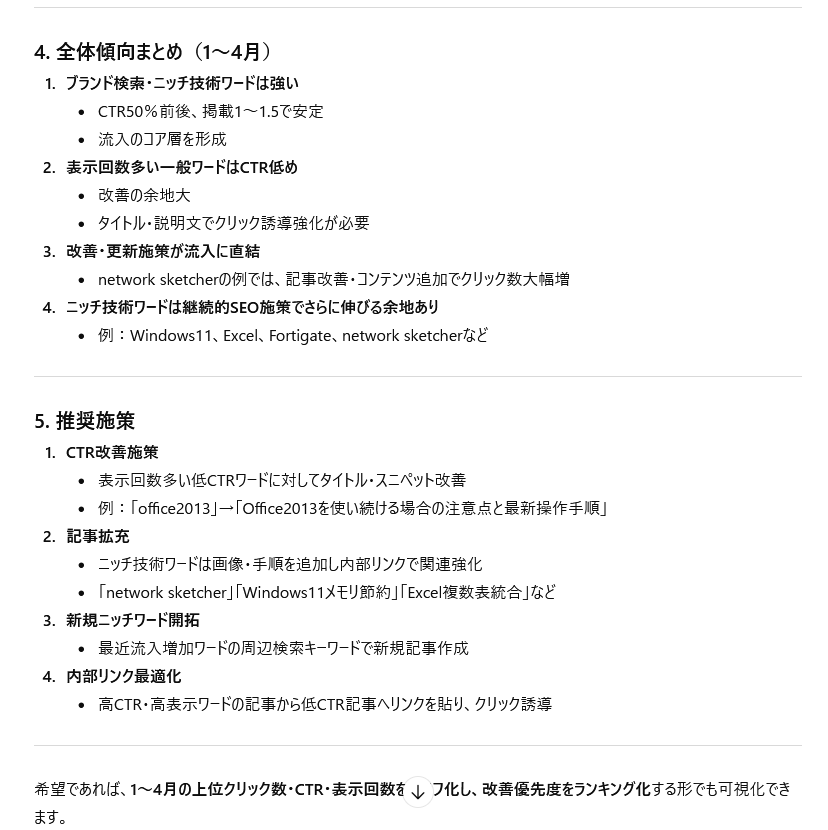
Geminiの分析結果(抜粋)
上記内容から、ネディアサイトのブログ記事において、
「ニッチな技術的トラブルシューティングの分野で、極めて高い専門性と信頼性がある」
というまとめとなります。
ChatGPT(GPT-5 mini)での分析
Geminiの次はChatGPTで分析します。
質問内容は全く同じにします。
Geminiの質問枠の左上の「プロンプトをコピー」からコピーしてChatGPTへ貼り付けます。
ChatGPTの分析結果(抜粋)
Geminiと同様の傾向で、「ニッチ技術ワードに強みがある」といった内容となっています。
ただし、ChatGPTの方がより端的で、全体の要点をつかみやすい印象があります。
AIにSEO対策を聞いてみる
分析結果の中にもいくつかSEO施策の提案がありましたが、さらに質問を追加して、AI自身にSEO対策を提案させてみます。
SEO対策の目的は「PV数の向上」とし、質問の内容は「さらにPV数を上げるにはどうしたら良いでしょうか?」とします。
Geminiでの改善案(抜粋)
検索ワードに対する具体的な施策が提示されました。
ここで私が注目したのは、
「ユーザーが次に取るべき行動(例:「設定で○○をオフにする」「特定のツールをアンインストールする」)を明確に示し、読了率を高める。」
という箇所で、ブログのタイトルを決める際の重要な要素だと思いました。
ChatGPTでの改善案(抜粋)
ChatGPTでの改善案で私が注目したのは、
「技術系ワードの記事を「シリーズ化」する」という部分でした。
確かに、第3回の記事にランディングしたら他の回の記事も気になりますので、
既存のブログ記事もシリーズ化を検討しても良いと思いました。
AIによる他の改善策
ここまで改善策を提示してもらいましたが、AIの得意分野である、
・ブログ記事の作成
・既存ブログ記事のリライト
についても期待できます。
例えば、「対策重要ワード『◯◯』を使って、Windows 11のエラーが出たときの解決方法について、2000文字のブログ記事を書いてください。」
であったり、
既存ブログ記事のURLを提示して「この投稿記事のPV数を増やすためにリライトをお願いします。」
といった指示を出してSEO対策を行うことも可能です。
まとめ
今回は、GoogleサーチコンソールとAIを組み合わせてSEO対策の検証を行いました。GeminiやChatGPTを活用することで、データ分析から改善提案、具体的なSEO施策やリライトまで一貫して対応できることがわかりました。
双方のAIの分析結果からは「技術的トラブルシューティング分野における対応力」や「シリーズ化による読者の興味を引き出す戦略」など、新しい角度からの改善点も見つかりました。これらの内容は、今後のSEO対策に活かせそうです。
さらに今後の展開として、AIが得意とするブログ記事作成やリライトを積極的に活用すれば、効率よくPV数を伸ばしていくことができそうです。
今後もこれらのツールとデータの活用、継続的な分析と改善を通じて、より効果的なSEO対策を模索していきたいと思います。

 
  
 


















 
					 
					 
					![群馬の法人ITサポートサービス Wide Net[ワイドネット]  群馬の法人ITサポートサービス Wide Net[ワイドネット]](https://www.nedia.ne.jp/wp-content/themes/nedia/images/bnr_bt_widenet02.png) 
					 
					 
					 
					 
			

![群馬の法人ITサポートサービス Wide Net[ワイドネット]  群馬の法人ITサポートサービス Wide Net[ワイドネット]](https://www.nedia.ne.jp/wp-content/themes/nedia/images/bnr_bt_widenet03.png)




 
  
					
